What
观看 Masahiro Sakurai on Creating Games 的视频,了解樱井在监修时的一些工作细节!
内容


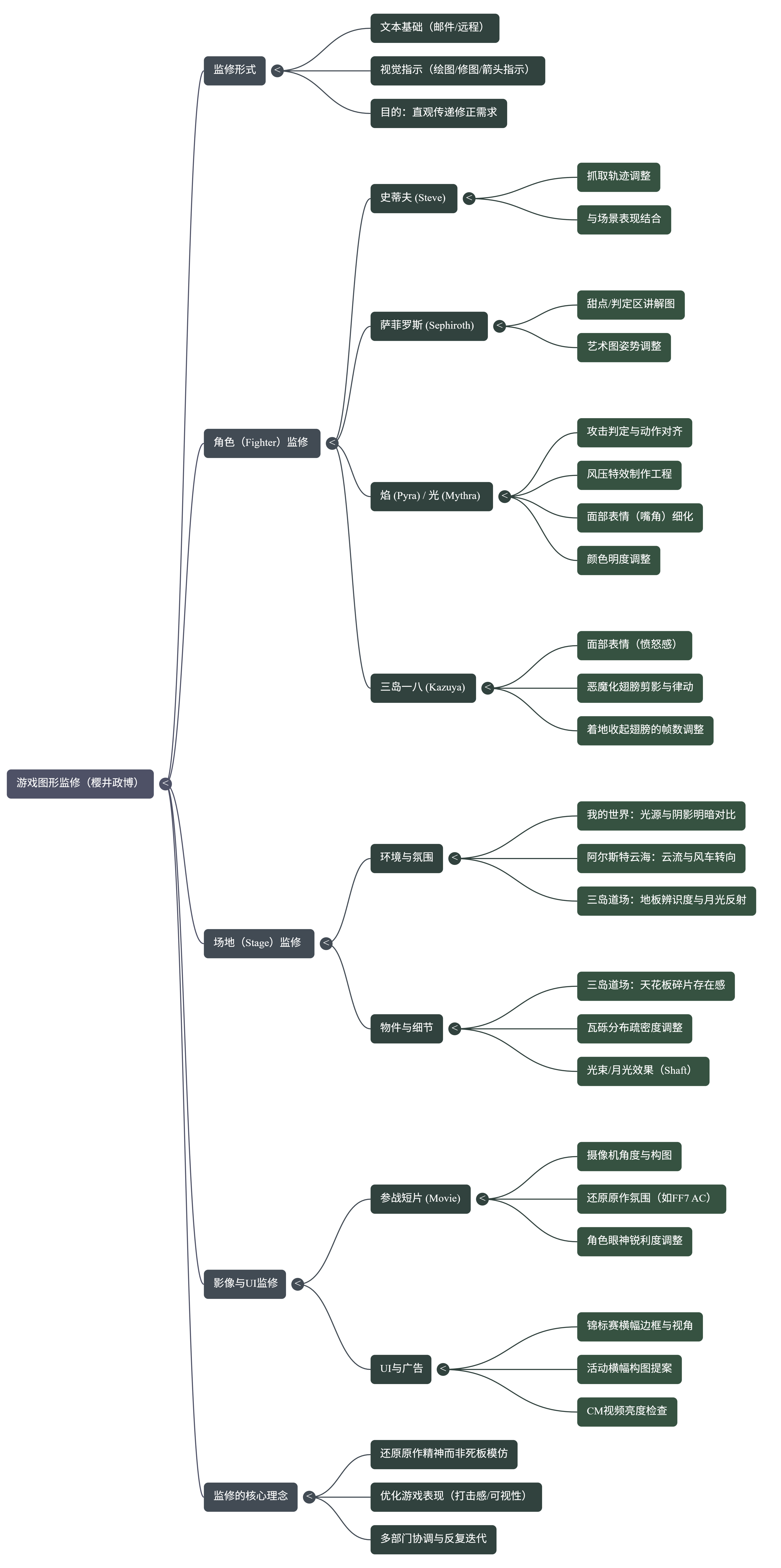
在视频中,樱井政博详细介绍了他在《任天堂明星大乱斗 特别版》开发过程中,如何通过亲自润色图片(Retouch)和绘制示意图来对画面进行精准把控(监修)。
1. 角色模型与动作的打磨
樱井通过调整细节,确保角色既符合原作神韵,又具备良好的动作逻辑。
史蒂夫(Minecraft):调整了抓取轨迹以确保能抓到近处的对手;并对站在方块上的表现进行了修正。

焰/光(异度神剑 2):
- 姿态修正:要求焰在行走时重心前移,使剪影更美观。

- 面部表情:将焰原本像“笑脸符号”的嘴角调整为更有质感的上扬。

- 模型精修:亲自修补了光模型上的棱角感(低多边形感)[05:22]。

- 姿态修正:要求焰在行走时重心前移,使剪影更美观。
一八(铁拳):
- 为了体现愤怒感,亲自调整了眼睛和眉毛的上扬角度。

- 恶魔形态:要求在保持蝙蝠剪影的同时,增加翅膀的动态张力。


- 为了体现愤怒感,亲自调整了眼睛和眉毛的上扬角度。

2. 场景与背景的氛围营造
监修的重点在于平衡“还原原作”与“战斗视認性”。
- MC 场景:通过调亮火把周围、调暗远处,营造出更有 Minecraft 特色的夜景氛围。

- 北方大空洞(FF7):为了让参战短片更接近《FF7 AC》的电影质感,对光影和材质进行了多番修改。



- 阿尔斯特云海:修正了云流动的自然度,甚至指出了“风向与风车旋转方向相反”的低级错误。


- 三岛道场:
- 解决了斗士进入阴影后看不清的问题(通过降低饱和度对比来排查)[08:42]。
- 调整了天花板碎片和瓦砾的疏密程度,让破坏现场看起来更真实而非机械重叠。




3. 关乎平衡性的技术监修
画面必须为玩法服务,樱井对打击感和判定范围有着极高的要求。
- 判定修正:指出焰的前空中攻击在动作结束后判定仍有残留,要求剪掉多余帧。

- 视觉引导:要求将斩击特效的斜度与剑的延长线对齐,否则玩家的“打击感”会产生错位。



- 辨识度问题:曾把“末影人 8P 色在背景中完全看不见”当成测验考校团队,随后要求提升视认性。


4. 宣传材料与细节把控
樱井的监修范围涵盖了游戏之外的所有视觉输出。
- 海报与 Banner:包括比赛模式的横幅、UI 边框的质感、甚至宣传片中光效的强弱。

- 职业精神:他认为文字交流不如直接画图直观,因此在远程办公期间也坚持进行大量的图片润色指示。
总结
樱井政博在视频末尾提到:“百闻不如一见”。他通过海量的监修工作确保了游戏的每一帧都达到极致水平,同时也对能够精准实现他这些“吹毛求疵”要求的开发团队表达了敬意与谢意。


